Skip to main content
  • A to Z Listing
  • Campus Map
  • Find People
  • News
  • UCR Home
Skip to main content UCR School of Public Policy
  • More from us...
    • School of Public Policy
    • Blum Initiative on Global and Regional Poverty
    • Center for Social Innovation
    • Robert Presley Center of Crime and Justice Studies
UC Riverside

Inland Center for Sustainable Development

A research center of the
UCR School of Public Policy

  • Home
  • Mission
    • Meet Our Team
    • Members
    • Contact
  • News
  • Events
  • Research
    • Newsletters
    • Perspectives
    • Webtools
    • Research
    • Final Report 2021
    • Final Report 2022
  • Case Studies
    • ADU's in Encinitas, CA
  • Home
  • Mission
  • Meet Our Team
  • Members
  • Contact
  • News
  • Events
  • Research
  • Newsletters
  • Perspectives
  • Webtools
  • Research
  • Final Report 2021
  • Final Report 2022
  • Case Studies
  • ADU's in Encinitas, CA
  • UCR Home
  • More from us...
    • School of Public Policy
    • Blum Initiative on Global and Regional Poverty
    • Center for Social Innovation
    • Robert Presley Center of Crime and Justice Studies
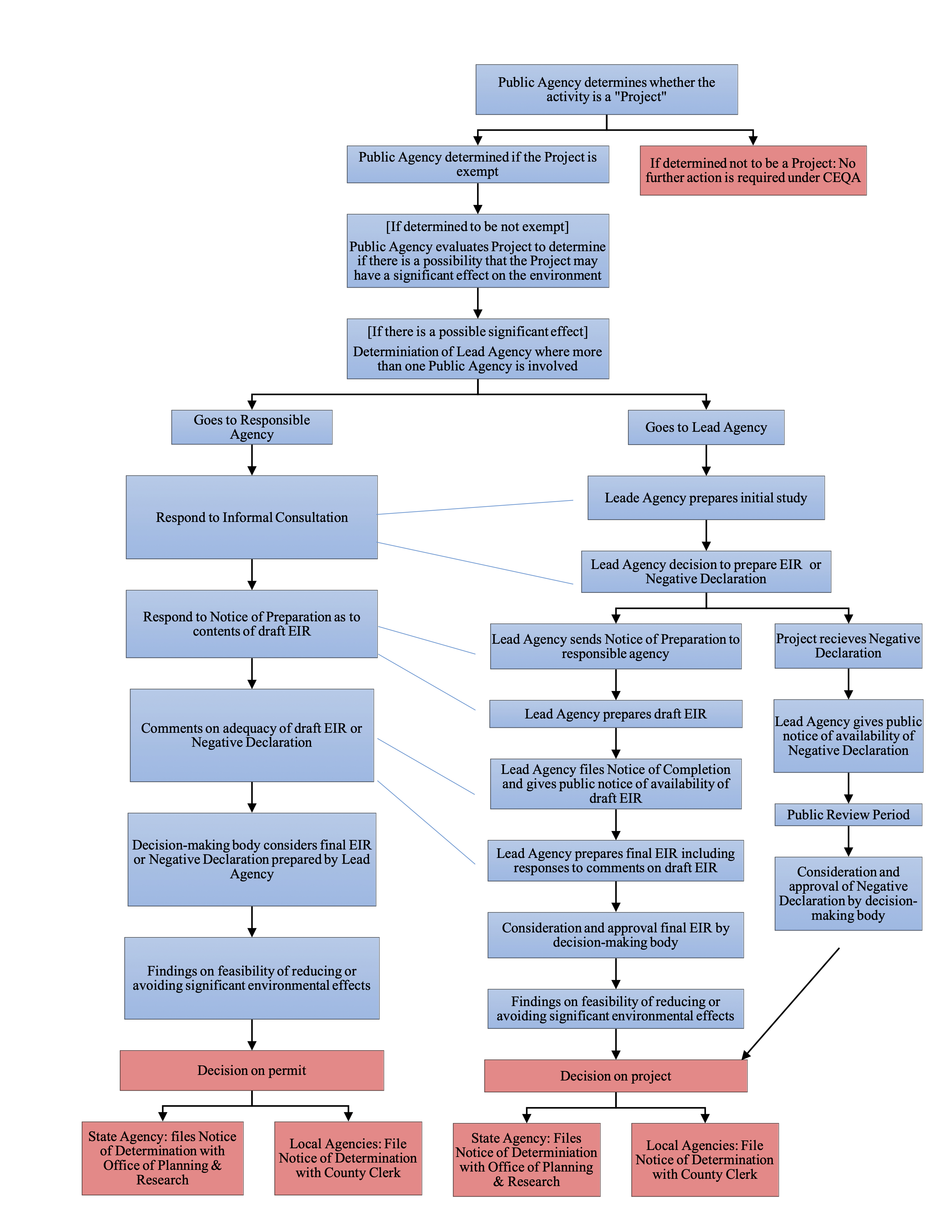
Please Click Here to Download the Image
University of California, Riverside

900 University Ave.
Riverside, CA 92521

Tel: (951) 827-1012

Inland Center for Sustainable Development - School of Public Policy

4146 CHASS Interdisciplinary South
Riverside, CA 92521

email: spp@ucr.edu

  • UCR School of Public Policy
  • Blum Initiative on Global & Regional Poverty
  • Center for Social Innovation
  • Robert Presley Center of Crime and Justice Studies

Follow US:

external site: Facebook external site: Twitter external site: YouTube external link: Instagram external link: Linkedin external link: RSS

Sign up for ICSD's mailing list

  • Privacy and Accessibility
  • Report barrier to accessibility
  • Terms and Conditions
  • © 2025 Regents of the University of California
Let us help you with your search